ChatGPT общалась с девушками из Tinder за парня и в итоге нашла ему невесту
Разработчик создал хитрую систему по поиску и общению с девушками из Tinder.

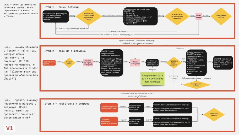
Продакт-менеджер соцсети Tenchat Александр Жадан рассказал в 𝕏 о разработке системы на базе языковой модели ChatGPT, которая помогла ему в общении с 5239 девушками из Tinder и в конечном счёте нашла будущую жену.
Первая версия системы на базе GPT-3 появилась в 2022 году: алгоритм писал сообщения девушкам из Tinder, которые подходили по простому фильтру. Но тогда языковая модель плохо держала контекст, из-за чего часто повторялась и переспрашивала собеседниц.

После появления ChatGPT в конце 2022-го Жадан обучил нейросеть по своим диалогам и подключил нейросеть для распознавания фотографий, тоже обученную на его «свайпах». Эта версия позволила достичь 278 «мэтчей» и провести 12 свиданий.
Следующая версия алгоритма задействовала более продвинутую GPT-4, переводила общение в Telegram, записывала назначенные свидания в «Google Календарь» и обобщала предыдущую переписку, чтобы ознакомиться с деталями перед встречей.
В итоге ChatGPT нашёл подходящего партнёра. Разработчик усовершенствовал систему: теперь она нацелена на взаимодействие с одной девушкой. Алгоритм поддерживал диалог, если экспериментатор долго не отвечал, и советовал, как поступить для продвижения отношений. В итоге ChatGPT рекомендовал Жадану сделать возлюбленной предложение — что он и сделал. Конечно, по плану от нейросети.


На разработку проекта ушло 120 часов и 1432 доллара на оплату API от OpenAI и других нейросетевых платформ, заключил автор.
Жадан получил известность в 2023 году после рассказа о том, как успешно защитил диплом, написанный при помощи ChatGPT. Общественность призывала лишить выпускника диплома, но в итоге ситуацию удалось урегулировать.